Contoh Jurnal Penelitian Deskriptif
Pdf Jurnal Penelitian Deskriptif Kualitatif Made Suandana Academia Edu
Penelitian Deskriptif Analitis Sulipan
Pdf Contoh Judul Penelitian Deskriptif Kuantitatif Ana Rufisa Academia Edu
Pdf Contoh Proposal Penelitian Deskriptif Setio Loe Z Academia Edu
Pdf Jurnal Penelitian Kualitatif 1 Deskripsi Penerapan Model Pembelajaran Kooperatif Tipe Stad Dalam Pembelajaran Matematika Di Kelas V Sdn 6 Bulango Selatan Kabupaten Bone Bolango Emas Muslihudin Academia Edu
Doc Review Jurnal Analisis Deskriptif Isnaini Rohayati Academia Edu
Pdf Mengenal Lebih Dekat Dengan Pendekatan Fenomenologi Sebuah Penelitian Kualitatif
Pdf Jurnal Penelitian Ilmu Komunikasi Pola Komunikasi Organisasi Departemen Produksi Dalam Memproduksi Program Televisi Studi Kualitatif Deskriptif Pada Manager Produksi Dan Tim Produksi Dhamma Tv Oleh Neno Wahyuningtyas 0911220104 Finding
Pdf Analisis Data Dalam Penelitian Kualitatif
Contoh Jurnal Penelitian Kuantitatif Ekonomi Syariah Pdf Jurnal Indonesia
Doc Resuman Jurnal Ekologi Anton Ari Academia Edu
Contoh Review Jurnal Ilmiah Pengaruh Kepemimpinan Budaya Organisasi
Penulisan Karya Ilmiah Contoh Jurnal Bambang 2016
Top Ten Floo Y Wong Artist Contoh Jurnal Penelitian Kualitatif Deskriptif
11 Contoh Artikel Ilmiah Lengkap Dengan Metode Penulisannya
Contoh Review Jurnal Transportasi
Pdf Perbedaan Penelitian Kualitatif Dan Kuantitatif 1 Priyo Sudibyo Academia Edu
Contoh Abstrak Tesis Kualitatif Contoh Soal Dan Materi Pelajaran 2
Contoh Jurnal Penelitian Deskriptif Kualitatif Surat R
Pengertian Contoh Instrumen Penelitian Yang Sering Dipakai Peneliti
Proses Penelitian Masalah Variabel Dan Paradigma Penelitian
100 Contoh Judul Penelitian Kualitatif Terbaru
Https Encrypted Tbn0 Gstatic Com Images Q Tbn 3aand9gcr1ykzidx0ld Cuz8hsscknocdx36fh7apdrh3xq9dj6klz65j Usqp Cau
Bentuk Bentuk Rumusan Masalah Penelitian Menurut Sugiyono Asikbelajar Com
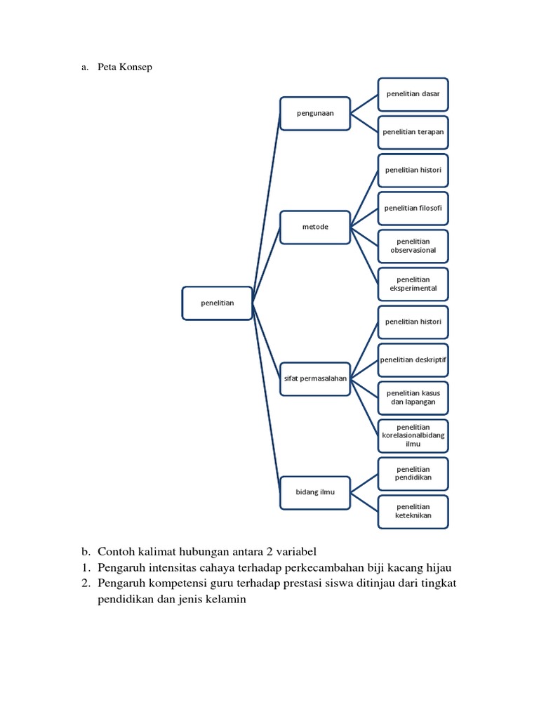
Contoh Kerangka Konsep Penelitian Deskriptif
Metode Penelitian Deskriptif Sosiologis Com
Pengertian Dan Penjelasan Penelitian Kuantitatif Lengkap Uji Statistik
Metode Epidemiologi Studi Desain Observasional
7 Contoh Metode Penelitian Karya Ilmiah Makalah Skripsi Lengkap
4 Tabel Perbedaan Penelitian Terdahulu
Bahan Ajar Metlit Tinjauan Pustaka Kerangka Teori Kerangka Konsep Dan Hipotesis
Menetapkan Judul Yang Benar Dalam Penulisa Karya Ilmiah
Desain Penelitian Kuantitatif Non Eksperimental
Contoh Jurnal Penelitian Dengan Metode Kohort Inventors Day
Contoh Penelitian Kualitatif Dan Kuantatif Pengertiannya
30 Contoh Judul Penelitian Kualitatif Tentang Pendidikan
Contoh Laporan Penelitian Susunan Dan Penjelasannya
Metode Penelitian Deskriptif Sosiologis Com
Bahan Ajar Metlid Tinjauan Pustaka Kerangka Teori Kerangka Konsep Dan Hipotesis Moudy E U Djami
Pdf Analisis Perilaku Masyarakat Indonesia Dalam Menghadapi Pandemi Virus Corona Covid 19 Dan Kiat Menjaga Kesejahteraan Jiwa
Desain Rancangan Penelitian Ppt Download
Metode Penelitian Gabungan Pengertian Sejarah Dan Contoh
Review Dan Telaah Kritis Artikel Judul Artikel Effect Of Dengue Vector Control Interventions On Entomological Parameters In Developing Countries A Systematic Review And Meta Analysis Penelaah Kelompok 7 Mata Kuliah Pengendalian Vektor
Contoh Jurnal Penelitian Deskriptif Kualitatif Surat R
Bahan Ajar Metlid Tinjauan Pustaka Kerangka Teori Kerangka Konsep Dan Hipotesis Moudy E U Djami
Https Encrypted Tbn0 Gstatic Com Images Q Tbn 3aand9gcskmr68v7swdeklhvvebvrrt4799dmrevvcom1hfwftlfffszbb Usqp Cau
Metode Penelitian Kualitatif Deskriptif Koolmultiprogram
30 Contoh Judul Penelitian Kualitatif Tentang Pendidikan
Http Repository Unpas Ac Id 30612 7 Skripsi 20bab 20iii 20 20wuri Pdf
Hipotesis Penelitian Tidak Semua Penelitian Kuantitatif Memerlukan Hipotesis Penelitian Penelitian Kuantitatif Yang Bersifat Eksploratoris Dan Deskriptif Ppt Download
Doc Contoh Review Jurnal Alfred Kontjo Academia Edu
Contoh Jurnal Dalam Bahasa Inggris Tentang Correlation
Pdf Penelitian Survei Dalam Pembelajaran Pengajaran Bahasa Inggris
Dream S Zone Jenis Jenis Metode Penelitian Beserta Contohnya
Metode Penelitian Kuantitatif Pengertian Jenis Contoh
Http Eprints Uny Ac Id 52933 2 Tas 20bab 20iii 2013401241024 Pdf
Https Jurnal Kominfo Go Id Index Php Jskm Article Viewfile 52 49
Metodologi Penelitian Pendekatan Jenis Contoh Sosiologis Com
Http Lib Ui Ac Id File File Digital 126768 Rb13c33a Analisis 20subyek Metodologi Pdf
Contoh Review Jurnal Ilmiah Pengaruh Kepemimpinan Budaya Organisasi
Doc Contoh Rumusan Masalah Bidang Kesehatan Yandi Novia Debu Yandi Academia Edu
Cara Melakukan Uji Statistik Deskriptif Dengan Software Spss Spss Indonesia
Pengertian Penelitian Komparatif Macam Ciri Dan Cara Menulisnya Penelitianilmiah Com
Pdf Proposal Penelitian Kuantitatif Skripsi Dayat Li Academia Edu
Pengertian Penelitian Deskriptif Macam Ciri Dan Cara Menulisnya Penelitianilmiah Com
Contoh Jurnal Penelitian Deskriptif Kualitatif Surat R
Https Encrypted Tbn0 Gstatic Com Images Q Tbn 3aand9gcskmr68v7swdeklhvvebvrrt4799dmrevvcom1hfwftlfffszbb Usqp Cau
Masalah Penelitian Kerangka Pemikiran Hipotesis Ppt Download
Http Repository Ut Ac Id 4331 1 Mpdr5300 M1 Pdf
Template Jurnal Pena Siap Pdf Google Drive
Cara Menulis Review Jurnal Ilmiah Dan Contoh Formatnya
Pdf Kebijakan Pemberlakuan Lock Down Sebagai Antisipasi Penyebaran Corona Virus Covid 19
Metode Penelitian Gabungan Pengertian Sejarah Dan Contoh
Contoh Rumusan Masalah Dalam Penelitian Bangku Depan
Panduan Penulisan Proposal Jurnal Skripsi Unsrit 2019
Metode Penelitian Kuantitatif Pengertian Tujuan Dan Komponen
Metode Epidemiologi Studi Desain Observasional
Bahan Ajar Metlid Tinjauan Pustaka Kerangka Teori Kerangka Konsep Dan Hipotesis Moudy E U Djami
Contoh Metode Penelitian Sosiologis Com
Panduan Penulisan Proposal Jurnal Skripsi Unsrit 2019
Contoh Review Jurnal Paling Lengkap Terbaik 2020
30 Contoh Judul Penelitian Kualitatif Tentang Pendidikan
Bahan Ajar Metlid Tinjauan Pustaka Kerangka Teori Kerangka Konsep Dan Hipotesis Moudy E U Djami
Pengertian Kerangka Berpikir Jenis Model Membuat Contoh
Metode Penelitian Gabungan Pengertian Sejarah Dan Contoh
8 Contoh Studi Kasus Dalam Penelitian Lengkap Dosensosiologi Com
Https Encrypted Tbn0 Gstatic Com Images Q Tbn 3aand9gcrc Qr8 2wazg Lbldxpdys67qqyx8fydeqvmrpaj9jlrli8mmt Usqp Cau
10 Contoh Proposal Penelitian Lengkap Beserta Penjelasan Untuk Berbagai Topik
Cara Membuat Abstrak Untuk Skripsi Jurnal Beserta Contoh
Pdf Studi Eksploratif Dampak Pandemi Covid 19 Terhadap Proses Pembelajaran Online Di Sekolah Dasar
Metode Penelitian Kuantitatif Pengertian Jenis Contoh


